前沿靶點速遞:每周醫學研究精選(二十二)
日期:2024-12-10 17:14:21
靶點:ERAP
應用:抗腫瘤研究
來源:Tsao, Hsiao-Wei, et al. "Targeting the aminopeptidase ERAP enhances antitumor immunity by disrupting the NKG2A-HLA-E inhibitory checkpoint." Immunity (2024).
美國麻省理工學院和哈佛大學Broad研究所的Robert T. Manguso和Kathleen B. Yates研究團隊在《Immunity》雜志上發表的研究揭示了ERAP酶在抗腫瘤免疫中的重要作用。研究發現,ERAP基因缺失能夠削弱NKG2A-HLA-E抑制性檢查點,增強免疫細胞對腫瘤細胞的殺傷能力,使腫瘤細胞對免疫檢查點阻斷(ICB)療法更加敏感。通過在小鼠腫瘤模型中驗證,研究人員發現ERAP缺失的腫瘤細胞在接受ICB療法的小鼠中生長受到抑制,而CD8+ T細胞在介導ERAP缺失腫瘤細胞對ICB療法敏感性增強中起主要作用。此外,ERAP缺失通過Qa-1b-NKG2A通路發揮作用,改變非經典MHC I類分子Qa-1b和其配體NKG2A受體的相互作用。在人類腫瘤中,ERAP1和ERAP2基因的刪除可以降低HLA-E上VL9肽的呈遞,增強NKG2A+免疫細胞對腫瘤細胞的殺傷作用。這項研究為開發新的免疫治療策略提供了新的思路,即通過抑制ERAP酶的活性來增強抗癌免疫力。
靶點:Mif
應用:黑色素瘤研究
來源:Cohen Shvefel, Sapir, et al. "Temporal genomic analysis of homogeneous tumor models reveals key regulators of immune evasion in melanoma." Cancer Discovery (2024).
以色列魏茨曼科學研究所的Yardena Samuels團隊在《Cancer Discovery》雜志上發表的研究揭示了低瘤內異質性(ITH)黑色素瘤免疫逃逸的關鍵因子。研究發現,低ITH與患者生存率和免疫治療反應的增加相關,但在低ITH患者中,有40%表現出較差的預后,生存時間甚至低于高ITH患者的中位生存期。通過分析低ITH小鼠腫瘤免疫逃逸的機制,研究團隊將巨噬細胞遷移抑制因子Mif確定為該類腫瘤侵襲性生長的主要決定因素。在人類黑色素瘤患者數據集中,高MIF水平的患者往往生存率較差,表明MIF可能作為腫瘤免疫逃逸的關鍵因素。研究還發現,Mif克隆度是介導腫瘤生長的關鍵因素,MIF表達水平可能影響低ITH黑色素瘤的免疫檢查點阻斷(ICB)療效,為未來治療提供了新的靶標。這項工作證明了MIF表達是低ITH腫瘤侵襲性生長的重要決定因素,通過增加促腫瘤巨噬細胞頻率并減少細胞毒性T細胞浸潤及活性來營造免疫抑制微環境。
靶點:MGAT4A
應用:子宮內膜癌研究
來源:Zhu, Zhen, et al. "MGAT4A/Galectin9‐Driven N‐Glycosylation Aberration as a Promoting Mechanism for Poor Prognosis of Endometrial Cancer with TP53 Mutation." Advanced Science (2024): 2409764.
復旦大學嚴俊課題組和中國科學院上海藥物研究所黃銳敏課題組在《Advanced Science》上發表的研究揭示了糖基轉移酶MGAT4A介導的TP53突變型子宮內膜癌惡性進展的新機制。研究團隊通過無監督層次聚類分析,識別出一個包含11個糖基化相關基因的基因簇,能明確指征預后不良且富含TP53突變的EC病患。研究發現,MGAT4A在Galectin-9的協同下,通過促進葡萄糖代謝增加EC細胞的增殖和侵襲。N-糖蛋白質組學進一步鑒定出葡萄糖轉運蛋白GLUT1是被MGAT4A修飾的糖蛋白之一,MGAT4A催化形成的分支型N-糖鏈與Galectin-9結合后,增加GLUT1蛋白在細胞膜上的分布,致使葡萄糖攝取升高。此外,研究還揭示了野生型p53通過三種抑癌性的miRNA間接下調MGAT4A,而p53突變體則喪失了對MGAT4A表達的抑制作用,導致患者預后不佳。這一發現不僅為子宮內膜癌的新型分子分型系統提供了依據,也為TP53突變的子宮內膜癌患者基于葡萄糖代謝關鍵調節因子的異常N-糖基化導致惡性進展的新調控機制提供了潛在的治療策略。
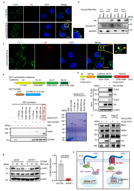
靶點:OLFM4
應用:胃癌研究
來源:Wen, Fuping, et al. "Epstein-Barr virus infection upregulates extracellular OLFM4 to activate YAP signaling during gastric cancer progression." Nature Communications 15.1 (2024): 1-17.
復旦大學周兆才教授、焦石研究員與同濟大學附屬第十人民醫院徐遠志主任的聯合團隊在《Nature Communications》上發表的研究揭示了EB病毒(EBV)通過微泡分泌型OLFM4調控Hippo信號通路促進胃癌發展的分子機制。研究發現,EBV感染能夠激活cGAS-STING信號通路,促使OLFM4蛋白通過微泡分泌,進而作為Hippo信號通路的抑制性配體,通過抑制Hippo激酶活性和增強YAP活性來促進胃癌細胞的增殖。OLFM4在EBV陽性胃癌中的表達與EBV感染呈顯著正相關,表明其可能是EBV陽性胃癌亞型的潛在診斷標志物。該研究不僅從EBV陽性胃癌分泌的胞外微泡中鑒定到OLFM4蛋白,還揭示了EBV感染激活cGAS-STING信號通路,導致OLFM4轉錄表達增加,進而通過微泡分泌至胞外,與Hippo信號通路上游跨膜蛋白FAT1的胞外區結合,抑制其胞內區招募和激活Hippo激酶,最終導致受體細胞中YAP活性升高。這一發現為理解EBV在胃癌發生發展中的作用提供了新的分子機制,并為胃癌的診斷和治療提供了新的潛在靶點。
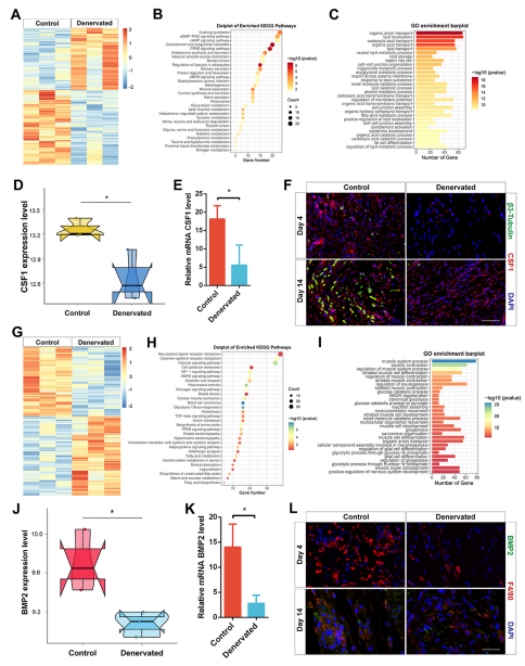
靶點:CSF1 和 BMP2
應用:創面愈合研究
來源:Wang, Kai, et al. "Peripheral nerve-derived CSF1 induces BMP2 expression in macrophages to promote nerve regeneration and wound healing." npj Regenerative Medicine 9.1 (2024): 35.
空軍軍醫大學西京醫院整形外科宋保強教授團隊在《npj Regenerative Medicine》雜志上發表的研究文章揭示了外周神經與巨噬細胞在創面愈合中的互作機制。研究發現,在去神經傷口愈合過程中,巨噬細胞數量和血管生成減少,導致傷口愈合延遲。該研究進一步證明,外周神經源性CSF1通過誘導修復巨噬細胞中的BMP2表達,激活神經免疫調節通路,促進神經再生和傷口愈合。這一發現不僅加深了對外周神經在調節巨噬細胞功能中作用的理解,也為開發新的傷口愈合治療方法提供了理論基礎。博士研究生王凱和宋彬宇為本文并列第一作者。這項研究的創新點在于揭示了外周神經源性CSF1在調節巨噬細胞功能中的關鍵作用,并通過誘導BMP2表達,顯著增強了神經再生和傷口愈合,為未來開發更有效的藥物或治療方法提供了可能,有望加速傷口愈合,減少并發癥,提高患者的生活質量。
靶點:TMEM163
應用:慢性瘙癢研究
來源:Tong, Fang, et al. "Elevated vesicular Zn2+ in dorsal root ganglion neurons expressing the transporter TMEM163 causes age-associated itchy skin in mice." PLoS biology 22.11 (2024): e3002888.
復旦大學腦科學研究院韓清見團隊與南京醫科大學附屬無錫人民醫院張昕教授合作,在《PLOS Biology》雜志上發表研究論文,揭示了鋅離子轉運蛋白163(TMEM163)在調控慢性瘙癢中的作用機制。研究發現,背根神經節中表達TMEM163的神經元與脊髓背角NPY+抑制性中間神經元形成單突觸連接,通過釋放Zn2+調節其活動。在衰老和干皮病狀態下,TMEM163表達和囊泡Zn2+濃度增加,導致NPY+神經元活性降低,瘙癢傳遞神經環路去抑制,引發慢性瘙癢。這項研究為理解干皮病或皮膚老化等病理條件下慢性瘙癢的增強提供了新理論,并為臨床治療提供了新思路。
靶點:STK39
應用:胰腺癌研究
來源:Xu, Yi, et al. "STK39-mediated amplification of γ-H2A. X promotes homologous recombination and contributes to PARP inhibitor resistance." Nucleic Acids Research (2024): gkae1099.
中國醫學科學院腫瘤醫院鄧敏團隊及合作者在《Nucleic Acids Research》上發表的研究揭示了STK39激酶在促進同源重組修復(HRR)并介導PARP抑制劑(PARPi)抵抗中的分子機制。研究發現,STK39表達在胰腺癌組織中顯著上調,并與患者預后不良相關。STK39能夠直接磷酸化H2A.X,增強HRR關鍵信號γ-H2A.X,從而促進DNA雙鏈斷裂的有效修復,并導致胰腺癌患者對PARPi產生抵抗。研究還發現,DNA損傷后,ATM通過磷酸化STK39的S401位點,促進STK39與MRN復合物的相互作用,并招募STK39至DNA損傷位點。在體外和體內模型中,靶向抑制STK39可增強胰腺癌細胞對DNA雙鏈損傷和PARPi的敏感性,為胰腺癌治療提供了新的策略。這項研究不僅拓展了對DNA損傷響應途徑的認識,還為開發新的胰腺癌治療策略提供了潛在靶點。
靶點:UCP1
應用:脂肪衰老研究
來源:Qiu, Jin, et al. "Ucp1 Ablation Improves Skeletal Muscle Glycolytic Function in Aging Mice." Advanced Science (2024): 2411015.
最近,華東師范大學的徐凌燕、馬欣然研究員團隊與中國科學院上海藥物研究所的謝岑研究員團隊合作,在《Advanced Science》雜志上發表了一項研究,揭示了肌酸在衰老過程中作為關鍵代謝物,介導脂肪和骨骼肌之間的組織間對話作用及其機制。研究發現,在衰老條件下,棕色脂肪功能衰退導致米色脂肪肌酸合成增加,并轉運至骨骼肌,提高糖酵解功能和機體葡萄糖代謝,抵抗衰老引起的肌萎縮和系統性代謝紊亂。該研究使用UCP1敲除衰老小鼠模型,通過多組學聯合分析,發現肌酸含量及其代謝通路在米色脂肪和骨骼肌中同時上調,表明肌酸可能作為兩個器官間交流的關鍵代謝物。通過代謝流實驗,研究團隊進一步證實了UCP1敲除小鼠米色脂肪合成肌酸的能力增強,并通過血液循環運輸到骨骼肌,增強骨骼肌的葡萄糖攝取及糖酵解能力。這項研究不僅揭示了脂肪衰老在系統性衰老中的先發地位,還指出了靶向脂肪衰老改善代謝性疾病的潛力。
參考文獻
1. Tsao, Hsiao-Wei, et al. "Targeting the aminopeptidase ERAP enhances antitumor immunity by disrupting the NKG2A-HLA-E inhibitory checkpoint." Immunity (2024).
2. Cohen Shvefel, Sapir, et al. "Temporal genomic analysis of homogeneous tumor models reveals key regulators of immune evasion in melanoma." Cancer Discovery (2024).
3. Zhu, Zhen, et al. "MGAT4A/Galectin9‐Driven N‐Glycosylation Aberration as a Promoting Mechanism for Poor Prognosis of Endometrial Cancer with TP53 Mutation." Advanced Science (2024): 2409764.
4. Wen, Fuping, et al. "Epstein-Barr virus infection upregulates extracellular OLFM4 to activate YAP signaling during gastric cancer progression." Nature Communications 15.1 (2024): 1-17.
5. Wang, Kai, et al. "Peripheral nerve-derived CSF1 induces BMP2 expression in macrophages to promote nerve regeneration and wound healing." npj Regenerative Medicine 9.1 (2024): 35.
6. Tong, Fang, et al. "Elevated vesicular Zn2+ in dorsal root ganglion neurons expressing the transporter TMEM163 causes age-associated itchy skin in mice." PLoS biology 22.11 (2024): e3002888.
7. Xu, Yi, et al. "STK39-mediated amplification of γ-H2A. X promotes homologous recombination and contributes to PARP inhibitor resistance." Nucleic Acids Research (2024): gkae1099.
8. Qiu, Jin, et al. "Ucp1 Ablation Improves Skeletal Muscle Glycolytic Function in Aging Mice." Advanced Science (2024): 2411015.
應用:抗腫瘤研究
來源:Tsao, Hsiao-Wei, et al. "Targeting the aminopeptidase ERAP enhances antitumor immunity by disrupting the NKG2A-HLA-E inhibitory checkpoint." Immunity (2024).

(圖源:腫瘤對 Erap1 缺失的敏感性可能由 NK 或 CD8+ T 細胞介導 [1])
美國麻省理工學院和哈佛大學Broad研究所的Robert T. Manguso和Kathleen B. Yates研究團隊在《Immunity》雜志上發表的研究揭示了ERAP酶在抗腫瘤免疫中的重要作用。研究發現,ERAP基因缺失能夠削弱NKG2A-HLA-E抑制性檢查點,增強免疫細胞對腫瘤細胞的殺傷能力,使腫瘤細胞對免疫檢查點阻斷(ICB)療法更加敏感。通過在小鼠腫瘤模型中驗證,研究人員發現ERAP缺失的腫瘤細胞在接受ICB療法的小鼠中生長受到抑制,而CD8+ T細胞在介導ERAP缺失腫瘤細胞對ICB療法敏感性增強中起主要作用。此外,ERAP缺失通過Qa-1b-NKG2A通路發揮作用,改變非經典MHC I類分子Qa-1b和其配體NKG2A受體的相互作用。在人類腫瘤中,ERAP1和ERAP2基因的刪除可以降低HLA-E上VL9肽的呈遞,增強NKG2A+免疫細胞對腫瘤細胞的殺傷作用。這項研究為開發新的免疫治療策略提供了新的思路,即通過抑制ERAP酶的活性來增強抗癌免疫力。
靶點:Mif
應用:黑色素瘤研究
來源:Cohen Shvefel, Sapir, et al. "Temporal genomic analysis of homogeneous tumor models reveals key regulators of immune evasion in melanoma." Cancer Discovery (2024).

(圖源:Mif 在未排斥克隆和生存率低的黑色素瘤患者中過度表達 [2])
以色列魏茨曼科學研究所的Yardena Samuels團隊在《Cancer Discovery》雜志上發表的研究揭示了低瘤內異質性(ITH)黑色素瘤免疫逃逸的關鍵因子。研究發現,低ITH與患者生存率和免疫治療反應的增加相關,但在低ITH患者中,有40%表現出較差的預后,生存時間甚至低于高ITH患者的中位生存期。通過分析低ITH小鼠腫瘤免疫逃逸的機制,研究團隊將巨噬細胞遷移抑制因子Mif確定為該類腫瘤侵襲性生長的主要決定因素。在人類黑色素瘤患者數據集中,高MIF水平的患者往往生存率較差,表明MIF可能作為腫瘤免疫逃逸的關鍵因素。研究還發現,Mif克隆度是介導腫瘤生長的關鍵因素,MIF表達水平可能影響低ITH黑色素瘤的免疫檢查點阻斷(ICB)療效,為未來治療提供了新的靶標。這項工作證明了MIF表達是低ITH腫瘤侵襲性生長的重要決定因素,通過增加促腫瘤巨噬細胞頻率并減少細胞毒性T細胞浸潤及活性來營造免疫抑制微環境。
靶點:MGAT4A
應用:子宮內膜癌研究
來源:Zhu, Zhen, et al. "MGAT4A/Galectin9‐Driven N‐Glycosylation Aberration as a Promoting Mechanism for Poor Prognosis of Endometrial Cancer with TP53 Mutation." Advanced Science (2024): 2409764.

(圖源:MGAT4A 和 GAL9 通過介導 EC 患者中的 GLUT1 膜定位共同促進腫瘤侵襲性 [3])
復旦大學嚴俊課題組和中國科學院上海藥物研究所黃銳敏課題組在《Advanced Science》上發表的研究揭示了糖基轉移酶MGAT4A介導的TP53突變型子宮內膜癌惡性進展的新機制。研究團隊通過無監督層次聚類分析,識別出一個包含11個糖基化相關基因的基因簇,能明確指征預后不良且富含TP53突變的EC病患。研究發現,MGAT4A在Galectin-9的協同下,通過促進葡萄糖代謝增加EC細胞的增殖和侵襲。N-糖蛋白質組學進一步鑒定出葡萄糖轉運蛋白GLUT1是被MGAT4A修飾的糖蛋白之一,MGAT4A催化形成的分支型N-糖鏈與Galectin-9結合后,增加GLUT1蛋白在細胞膜上的分布,致使葡萄糖攝取升高。此外,研究還揭示了野生型p53通過三種抑癌性的miRNA間接下調MGAT4A,而p53突變體則喪失了對MGAT4A表達的抑制作用,導致患者預后不佳。這一發現不僅為子宮內膜癌的新型分子分型系統提供了依據,也為TP53突變的子宮內膜癌患者基于葡萄糖代謝關鍵調節因子的異常N-糖基化導致惡性進展的新調控機制提供了潛在的治療策略。
靶點:OLFM4
應用:胃癌研究
來源:Wen, Fuping, et al. "Epstein-Barr virus infection upregulates extracellular OLFM4 to activate YAP signaling during gastric cancer progression." Nature Communications 15.1 (2024): 1-17.

(圖源:OLFM4 與 FAT1 鈣粘蛋白結構域結合并阻斷 hippo 信號傳 [4])
復旦大學周兆才教授、焦石研究員與同濟大學附屬第十人民醫院徐遠志主任的聯合團隊在《Nature Communications》上發表的研究揭示了EB病毒(EBV)通過微泡分泌型OLFM4調控Hippo信號通路促進胃癌發展的分子機制。研究發現,EBV感染能夠激活cGAS-STING信號通路,促使OLFM4蛋白通過微泡分泌,進而作為Hippo信號通路的抑制性配體,通過抑制Hippo激酶活性和增強YAP活性來促進胃癌細胞的增殖。OLFM4在EBV陽性胃癌中的表達與EBV感染呈顯著正相關,表明其可能是EBV陽性胃癌亞型的潛在診斷標志物。該研究不僅從EBV陽性胃癌分泌的胞外微泡中鑒定到OLFM4蛋白,還揭示了EBV感染激活cGAS-STING信號通路,導致OLFM4轉錄表達增加,進而通過微泡分泌至胞外,與Hippo信號通路上游跨膜蛋白FAT1的胞外區結合,抑制其胞內區招募和激活Hippo激酶,最終導致受體細胞中YAP活性升高。這一發現為理解EBV在胃癌發生發展中的作用提供了新的分子機制,并為胃癌的診斷和治療提供了新的潛在靶點。
靶點:CSF1 和 BMP2
應用:創面愈合研究
來源:Wang, Kai, et al. "Peripheral nerve-derived CSF1 induces BMP2 expression in macrophages to promote nerve regeneration and wound healing." npj Regenerative Medicine 9.1 (2024): 35.

(圖源:CSF1 和 BMP2 調節皮膚傷口愈合 [5])
空軍軍醫大學西京醫院整形外科宋保強教授團隊在《npj Regenerative Medicine》雜志上發表的研究文章揭示了外周神經與巨噬細胞在創面愈合中的互作機制。研究發現,在去神經傷口愈合過程中,巨噬細胞數量和血管生成減少,導致傷口愈合延遲。該研究進一步證明,外周神經源性CSF1通過誘導修復巨噬細胞中的BMP2表達,激活神經免疫調節通路,促進神經再生和傷口愈合。這一發現不僅加深了對外周神經在調節巨噬細胞功能中作用的理解,也為開發新的傷口愈合治療方法提供了理論基礎。博士研究生王凱和宋彬宇為本文并列第一作者。這項研究的創新點在于揭示了外周神經源性CSF1在調節巨噬細胞功能中的關鍵作用,并通過誘導BMP2表達,顯著增強了神經再生和傷口愈合,為未來開發更有效的藥物或治療方法提供了可能,有望加速傷口愈合,減少并發癥,提高患者的生活質量。
靶點:TMEM163
應用:慢性瘙癢研究
來源:Tong, Fang, et al. "Elevated vesicular Zn2+ in dorsal root ganglion neurons expressing the transporter TMEM163 causes age-associated itchy skin in mice." PLoS biology 22.11 (2024): e3002888.

(圖源:TMEM163中囊泡 Zn2+ 升高導致小鼠與年齡相關的皮膚瘙癢 [6])
復旦大學腦科學研究院韓清見團隊與南京醫科大學附屬無錫人民醫院張昕教授合作,在《PLOS Biology》雜志上發表研究論文,揭示了鋅離子轉運蛋白163(TMEM163)在調控慢性瘙癢中的作用機制。研究發現,背根神經節中表達TMEM163的神經元與脊髓背角NPY+抑制性中間神經元形成單突觸連接,通過釋放Zn2+調節其活動。在衰老和干皮病狀態下,TMEM163表達和囊泡Zn2+濃度增加,導致NPY+神經元活性降低,瘙癢傳遞神經環路去抑制,引發慢性瘙癢。這項研究為理解干皮病或皮膚老化等病理條件下慢性瘙癢的增強提供了新理論,并為臨床治療提供了新思路。
靶點:STK39
應用:胰腺癌研究
來源:Xu, Yi, et al. "STK39-mediated amplification of γ-H2A. X promotes homologous recombination and contributes to PARP inhibitor resistance." Nucleic Acids Research (2024): gkae1099.

(圖源:靶向抑制STK39可增強胰腺癌細胞對DNA雙鏈損傷和PARPi的敏感性 [7])
中國醫學科學院腫瘤醫院鄧敏團隊及合作者在《Nucleic Acids Research》上發表的研究揭示了STK39激酶在促進同源重組修復(HRR)并介導PARP抑制劑(PARPi)抵抗中的分子機制。研究發現,STK39表達在胰腺癌組織中顯著上調,并與患者預后不良相關。STK39能夠直接磷酸化H2A.X,增強HRR關鍵信號γ-H2A.X,從而促進DNA雙鏈斷裂的有效修復,并導致胰腺癌患者對PARPi產生抵抗。研究還發現,DNA損傷后,ATM通過磷酸化STK39的S401位點,促進STK39與MRN復合物的相互作用,并招募STK39至DNA損傷位點。在體外和體內模型中,靶向抑制STK39可增強胰腺癌細胞對DNA雙鏈損傷和PARPi的敏感性,為胰腺癌治療提供了新的策略。這項研究不僅拓展了對DNA損傷響應途徑的認識,還為開發新的胰腺癌治療策略提供了潛在靶點。
靶點:UCP1
應用:脂肪衰老研究
來源:Qiu, Jin, et al. "Ucp1 Ablation Improves Skeletal Muscle Glycolytic Function in Aging Mice." Advanced Science (2024): 2411015.

(圖源:UCP1 缺乏導致衰老小鼠脂質代謝受損 [8])
最近,華東師范大學的徐凌燕、馬欣然研究員團隊與中國科學院上海藥物研究所的謝岑研究員團隊合作,在《Advanced Science》雜志上發表了一項研究,揭示了肌酸在衰老過程中作為關鍵代謝物,介導脂肪和骨骼肌之間的組織間對話作用及其機制。研究發現,在衰老條件下,棕色脂肪功能衰退導致米色脂肪肌酸合成增加,并轉運至骨骼肌,提高糖酵解功能和機體葡萄糖代謝,抵抗衰老引起的肌萎縮和系統性代謝紊亂。該研究使用UCP1敲除衰老小鼠模型,通過多組學聯合分析,發現肌酸含量及其代謝通路在米色脂肪和骨骼肌中同時上調,表明肌酸可能作為兩個器官間交流的關鍵代謝物。通過代謝流實驗,研究團隊進一步證實了UCP1敲除小鼠米色脂肪合成肌酸的能力增強,并通過血液循環運輸到骨骼肌,增強骨骼肌的葡萄糖攝取及糖酵解能力。這項研究不僅揭示了脂肪衰老在系統性衰老中的先發地位,還指出了靶向脂肪衰老改善代謝性疾病的潛力。
參考文獻
1. Tsao, Hsiao-Wei, et al. "Targeting the aminopeptidase ERAP enhances antitumor immunity by disrupting the NKG2A-HLA-E inhibitory checkpoint." Immunity (2024).
2. Cohen Shvefel, Sapir, et al. "Temporal genomic analysis of homogeneous tumor models reveals key regulators of immune evasion in melanoma." Cancer Discovery (2024).
3. Zhu, Zhen, et al. "MGAT4A/Galectin9‐Driven N‐Glycosylation Aberration as a Promoting Mechanism for Poor Prognosis of Endometrial Cancer with TP53 Mutation." Advanced Science (2024): 2409764.
4. Wen, Fuping, et al. "Epstein-Barr virus infection upregulates extracellular OLFM4 to activate YAP signaling during gastric cancer progression." Nature Communications 15.1 (2024): 1-17.
5. Wang, Kai, et al. "Peripheral nerve-derived CSF1 induces BMP2 expression in macrophages to promote nerve regeneration and wound healing." npj Regenerative Medicine 9.1 (2024): 35.
6. Tong, Fang, et al. "Elevated vesicular Zn2+ in dorsal root ganglion neurons expressing the transporter TMEM163 causes age-associated itchy skin in mice." PLoS biology 22.11 (2024): e3002888.
7. Xu, Yi, et al. "STK39-mediated amplification of γ-H2A. X promotes homologous recombination and contributes to PARP inhibitor resistance." Nucleic Acids Research (2024): gkae1099.
8. Qiu, Jin, et al. "Ucp1 Ablation Improves Skeletal Muscle Glycolytic Function in Aging Mice." Advanced Science (2024): 2411015.






