前沿靶點速遞:每周醫學研究精選(八)
日期:2024-08-13 17:08:32
靶點:PELI2
應用:免疫疾病和腫瘤研究
來源:PELI2 is a negative regulator of STING signaling that is dynamically repressed during viral infection. Molecular Cell. 2024.
斯坦福大學Lingyin Li課題組在《Molecular Cell》雜志上發表的研究發現,E3泛素連接酶PELI2是STING信號通路的關鍵負調控因子。PELI2通過抑制STING信號下游的IRF3信號轉導,并增強NF-κB信號轉導,特異性地改變了STING信號的下游轉錄響應。PELI2的FHA結構域能夠結合磷酸化的STING蛋白,進而通過其E3泛素連接酶功能,促使TBK1泛素化和降解,從而抑制STING-IRF3信號軸。在病毒感染時,STING的激活導致IFNβ的產生,進而下調PELI2的表達,提高STING通路的敏感性,使細胞能夠應對高水平威脅。此外,PELI2在自身免疫性疾病中的異常下調可能與患者的炎癥反應有關,且在系統性紅斑狼瘡患者的角質形成細胞中PELI2的表達量明顯低于健康對照組,表明PELI2水平的降低可能導致患者對dsDNA的高敏感性。這項研究不僅揭示了PELI2在STING信號激活中的閾值設定作用,還為理解自身免疫性疾病和癌癥中STING信號通路的調控機制提供了新的視角。
靶點:SIRT3
應用:帕金森病研究靶點
來源:Ligand‐Enabled Pd‐Catalyzed sp3 C?H Macrocyclization: Synthesis and Evaluation of Macrocyclic Sulfonamide for the Treatment of Parkinson’s Disease. Angewandte Chemie: 2024.
中國科學院上海藥物研究所楊偉波課題組與合作伙伴在《Angewandte Chemie International Edition》上發表的研究論文中,成功設計并合成了一類大環磺酰胺化合物,并從中發現了靶向SIRT3的抗帕金森病(PD)的先導化合物。帕金森病是一種主要影響中老年人的神經退行性疾病,其發病機制復雜,目前治療手段有限。SIRT3作為線粒體功能的重要調節因子,在PD的發病機理中扮演著關鍵角色。楊偉波課題組通過仿生模塊化策略和鈀催化的C(sp3)–H活化大環化方法,合成的大環磺酰胺類化合物在PD細胞模型中顯示出激活SIRT3的能力,并在小鼠PD模型中證實了治療潛力。特別是化合物2a,不僅能清除細胞模型中的α-突觸核蛋白,還能顯著改善小鼠的運動功能障礙,提高多巴胺能神經元數量。這些發現不僅為SIRT3作為PD治療靶點提供了有力證據,也為開發新的PD治療藥物提供了新分子實體和研究方向。
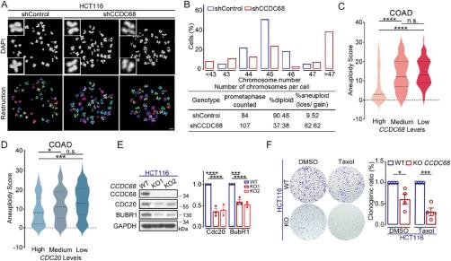
靶點:CCDC68
應用:腫瘤研究
來源:CCDC68 Maintains Mitotic Checkpoint Activation by Promoting CDC20 Integration into the MCC. Advanced Science (2024).
北京大學生命科學學院陳建國教授、滕俊琳教授和中科院生物物理所周海寧研究員團隊在《Advanced Science》上發表的研究成果揭示了動粒蛋白CCDC68在維持有絲分裂檢驗點(SAC)激活中的關鍵作用。CCDC68通過促進CDC20整合到分裂期檢驗點復合物(MCC)中,維持MCC的穩定性,抑制后期促進復合物(APC/C)的E3泛素化連接酶活性,確保SAC對染色體列隊與分離的精確調控,從而保障遺傳物質在子細胞中的準確分配。研究發現,CCDC68的缺失會導致MCC結構不穩定,減弱MCC對APC/C的抑制作用,加速底物的泛素化降解,引起染色體列隊及分離異常,增加非整倍體子代細胞比例。在腫瘤細胞中,CCDC68的缺失會弱化SAC,破壞染色體的精確列隊與分離,影響子代細胞的生存能力及成瘤能力。該研究不僅為理解SAC在腫瘤細胞中對染色體組穩定性的調控作用提供了新線索,也為CCDC68作為SAC調控蛋白在維持染色體組穩定性中的功能提供了重要證據。
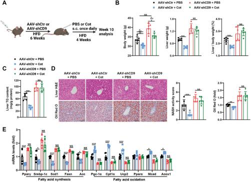
靶點:CD9
應用:肝臟脂肪變性研究
來源:CD9 Counteracts Liver Steatosis and Mediates GCGR Agonist Hepatic Effects. Advanced Science (2024).
陸軍軍醫大學第二附屬醫院的鄭宏庭、鄭怡和瞿華團隊在《Advanced Science》上發表的研究揭示了代謝功能障礙相關脂肪性肝病(MAFLD)治療的新機制。研究團隊發現,跨膜蛋白CD9在MAFLD患者和肥胖小鼠模型中的表達顯著下降,而胰高血糖素受體(GCGR)激動劑能夠通過上調CD9的表達來改善肝臟脂質代謝紊亂,進而緩解MAFLD。具體而言,CD9的缺乏會通過上調CFD來加劇脂肪酸合成與氧化,導致肝臟脂肪變性。而通過RNA-seq分析,研究人員發現CD9與CFD的表達水平在MAFLD患者中呈現負相關,且CD9能夠通過調控轉錄因子FLI1的泛素化-蛋白酶體降解來影響CFD mRNA的表達。此外,研究還指出CD9通過CFD影響肥胖,調控脂肪細胞成脂與產熱,為肝臟-脂肪組織間的交互作用提供了新的證據。這項研究不僅闡明了GCGR激動劑改善肝臟脂質代謝的新機制,也為MAFLD的潛在治療提供了新的靶點。
靶點:DDX5
應用:心衰研究靶點
來源:RNA Helicase DDX5 Maintains Cardiac Function by Regulating CamkIIδ Alternative Splicing. Circulation (2024).
上海交通大學醫學院附屬瑞金醫院張瑞巖和閆小響團隊在《Circulation》雜志上發表的研究揭示了RNA解旋酶DDX5在心臟功能維持中的關鍵作用。研究發現,DDX5通過調節心肌細胞中的CaMKIIδ可變剪接,維持細胞鈣穩態,從而對心臟功能至關重要。在心衰患者和模型中,DDX5表達降低,而心肌細胞特異性過表達DDX5能夠顯著改善心功能和心室重構。DDX5缺失導致CaMKIIδ異常剪接體的累積,激活LTCC,引起鈣超載和心肌細胞死亡。這項研究不僅為理解心衰的分子機制提供了新視角,也為心衰治療提供了潛在的新靶點。
靶點:TPI1
應用:抑制肺纖維化研究靶點
來源:Dopaminylation of endothelial TPI1 suppresses ferroptotic angiocrine signals to promote lung regeneration over fibrosis. Cell Metabolism (2024).
四川大學丁楅森、曹中煒團隊與華西醫院葉庭洪、蒲強、張鳴及哈醫大楊力明合作,在《Cell Metabolism》發表的研究揭示了多巴胺通過修飾肺血管中的triosephosphate isomerase 1 (TPI1)來調控Angiocrine因子,抑制鐵死亡,從而促進肺組織再生并抑制纖維化的新機制。研究發現,多巴胺化修飾的TPI1能夠維持促再生的angiocrine功能,阻斷TPI1多巴胺化則誘發鐵死亡,改變血管微環境,促進纖維化。在肺纖維化患者和模型中,TPI1的多巴胺化修飾水平降低,而恢復這一修飾水平可減輕肺纖維化。這項研究不僅為理解肺纖維化的病理機制提供了新的視角,也為開發新的治療策略提供了潛在的靶點,即通過調節血管微環境中的特定蛋白修飾來促進肺組織再生和抑制纖維化進程。
靶點:p97、Npl4
應用:抗腫瘤免疫治療研究靶點
來源:Targeting p97–Npl4 interaction inhibits tumor Treg cell development to enhance tumor immunity. Nature Immunology (2024).
復旦大學周兆才教授和焦石研究員的聯合團隊在《Nature Immunology》發表的研究中發現了一種新的抗腫瘤免疫策略。他們揭示了p97-Npl4復合物在調控調節性T細胞(Treg)與Th17細胞分化平衡中的關鍵作用,并發現靶向這一復合物可以選擇性抑制腫瘤浸潤Treg(TI-Treg)細胞,從而增強抗腫瘤免疫應答,同時避免破壞系統免疫穩態。通過高通量篩選,研究團隊發現了化合物Thonzonium bromide (TB),它能破壞p97-Npl4相互作用,并在免疫健全的小鼠腫瘤模型中顯示出比現有p97抑制劑更強的抗癌活性。TB通過重塑腫瘤免疫微環境,促進了CD8+ T細胞的抗腫瘤活性,且其抗腫瘤效果依賴于T細胞。進一步研究顯示,TB處理能顯著減少TI-Treg數量,增加Th17細胞,且這種作用具有腫瘤特異性,不影響外周Treg細胞和系統免疫穩態。該研究為開發更安全有效的腫瘤免疫治療提供了新的分子靶點和策略。
靶點:ZnT1
應用:銅代謝紊亂相關的疾病
來源:Zinc transporter 1 functions in copper uptake and cuproptosis. Cell Metabolism (2024).
王曉東和鄭三多的合作研究在《Cell Metabolism》上發表,揭示了一種新型銅離子轉運蛋白ZnT1在銅離子吸收和銅死亡中的作用。銅是一種具有氧化還原活性的金屬元素,參與細胞內多種生理過程,但過量銅會導致一種新型細胞死亡方式——銅死亡。這項研究的重要性在于,它不僅增進了我們對銅離子在細胞內作用機制的理解,而且為銅相關疾病提供了潛在的治療靶點。研究指出,ZnT1作為銅離子的轉運蛋白,其功能異常可能與銅死亡的發生密切相關。通過深入分析ZnT1的分子機制,科學家們能夠更好地理解銅離子如何在細胞內引發毒性反應,并可能開發出調節銅離子平衡的新策略,以預防或治療與銅代謝紊亂相關的疾病。這項研究為未來的醫學研究和臨床應用提供了新的視角和方向。
參考文獻
1. Ritchie, Christopher, and Lingyin Li. "PELI2 is a negative regulator of STING signaling that is dynamically repressed during viral infection." Molecular Cell 84.13 (2024): 2423-2435.
2. Bi, Tongyu, et al. "Ligand‐Enabled Pd‐Catalyzed sp3 C?H Macrocyclization: Synthesis and Evaluation of Macrocyclic Sulfonamide for the Treatment of Parkinson’s Disease." Angewandte Chemie: e202412296.
3. Li, Qi, et al. "CCDC68 Maintains Mitotic Checkpoint Activation by Promoting CDC20 Integration into the MCC." Advanced Science (2024): 2406009.
4. Zheng, Yi, et al. "CD9 Counteracts Liver Steatosis and Mediates GCGR Agonist Hepatic Effects." Advanced Science (2024): 2400819.
5. Jia, Kangni, et al. "RNA Helicase DDX5 Maintains Cardiac Function by Regulating CamkIIδ Alternative Splicing." Circulation (2024).
6. Mo, Chunheng, et al. "Dopaminylation of endothelial TPI1 suppresses ferroptotic angiocrine signals to promote lung regeneration over fibrosis." Cell Metabolism 36.8 (2024): 1839-1857.
7. Nie, Pingping, et al. "Targeting p97–Npl4 interaction inhibits tumor Treg cell development to enhance tumor immunity." Nature Immunology (2024): 1-14.
8. Li, Yehua, et al. "Zinc transporter 1 functions in copper uptake and cuproptosis." Cell Metabolism (2024).
應用:免疫疾病和腫瘤研究
來源:PELI2 is a negative regulator of STING signaling that is dynamically repressed during viral infection. Molecular Cell. 2024.

(圖源:E3泛素連接酶PELI2是STING信號通路的關鍵負調控因子 [1])
斯坦福大學Lingyin Li課題組在《Molecular Cell》雜志上發表的研究發現,E3泛素連接酶PELI2是STING信號通路的關鍵負調控因子。PELI2通過抑制STING信號下游的IRF3信號轉導,并增強NF-κB信號轉導,特異性地改變了STING信號的下游轉錄響應。PELI2的FHA結構域能夠結合磷酸化的STING蛋白,進而通過其E3泛素連接酶功能,促使TBK1泛素化和降解,從而抑制STING-IRF3信號軸。在病毒感染時,STING的激活導致IFNβ的產生,進而下調PELI2的表達,提高STING通路的敏感性,使細胞能夠應對高水平威脅。此外,PELI2在自身免疫性疾病中的異常下調可能與患者的炎癥反應有關,且在系統性紅斑狼瘡患者的角質形成細胞中PELI2的表達量明顯低于健康對照組,表明PELI2水平的降低可能導致患者對dsDNA的高敏感性。這項研究不僅揭示了PELI2在STING信號激活中的閾值設定作用,還為理解自身免疫性疾病和癌癥中STING信號通路的調控機制提供了新的視角。
靶點:SIRT3
應用:帕金森病研究靶點
來源:Ligand‐Enabled Pd‐Catalyzed sp3 C?H Macrocyclization: Synthesis and Evaluation of Macrocyclic Sulfonamide for the Treatment of Parkinson’s Disease. Angewandte Chemie: 2024.

(圖源:doi.org/10.1002/ange.202412296 [2])
中國科學院上海藥物研究所楊偉波課題組與合作伙伴在《Angewandte Chemie International Edition》上發表的研究論文中,成功設計并合成了一類大環磺酰胺化合物,并從中發現了靶向SIRT3的抗帕金森病(PD)的先導化合物。帕金森病是一種主要影響中老年人的神經退行性疾病,其發病機制復雜,目前治療手段有限。SIRT3作為線粒體功能的重要調節因子,在PD的發病機理中扮演著關鍵角色。楊偉波課題組通過仿生模塊化策略和鈀催化的C(sp3)–H活化大環化方法,合成的大環磺酰胺類化合物在PD細胞模型中顯示出激活SIRT3的能力,并在小鼠PD模型中證實了治療潛力。特別是化合物2a,不僅能清除細胞模型中的α-突觸核蛋白,還能顯著改善小鼠的運動功能障礙,提高多巴胺能神經元數量。這些發現不僅為SIRT3作為PD治療靶點提供了有力證據,也為開發新的PD治療藥物提供了新分子實體和研究方向。
靶點:CCDC68
應用:腫瘤研究
來源:CCDC68 Maintains Mitotic Checkpoint Activation by Promoting CDC20 Integration into the MCC. Advanced Science (2024).

(圖源:CCDC68缺失導致腫瘤細胞染色體分離錯誤,影響細胞生存和腫瘤發展 [3])
北京大學生命科學學院陳建國教授、滕俊琳教授和中科院生物物理所周海寧研究員團隊在《Advanced Science》上發表的研究成果揭示了動粒蛋白CCDC68在維持有絲分裂檢驗點(SAC)激活中的關鍵作用。CCDC68通過促進CDC20整合到分裂期檢驗點復合物(MCC)中,維持MCC的穩定性,抑制后期促進復合物(APC/C)的E3泛素化連接酶活性,確保SAC對染色體列隊與分離的精確調控,從而保障遺傳物質在子細胞中的準確分配。研究發現,CCDC68的缺失會導致MCC結構不穩定,減弱MCC對APC/C的抑制作用,加速底物的泛素化降解,引起染色體列隊及分離異常,增加非整倍體子代細胞比例。在腫瘤細胞中,CCDC68的缺失會弱化SAC,破壞染色體的精確列隊與分離,影響子代細胞的生存能力及成瘤能力。該研究不僅為理解SAC在腫瘤細胞中對染色體組穩定性的調控作用提供了新線索,也為CCDC68作為SAC調控蛋白在維持染色體組穩定性中的功能提供了重要證據。
靶點:CD9
應用:肝臟脂肪變性研究
來源:CD9 Counteracts Liver Steatosis and Mediates GCGR Agonist Hepatic Effects. Advanced Science (2024).

(圖源:敲除CD9抑制了Cotadutide藥物在高脂飲食小鼠中的肝臟保護作用 [4])
陸軍軍醫大學第二附屬醫院的鄭宏庭、鄭怡和瞿華團隊在《Advanced Science》上發表的研究揭示了代謝功能障礙相關脂肪性肝病(MAFLD)治療的新機制。研究團隊發現,跨膜蛋白CD9在MAFLD患者和肥胖小鼠模型中的表達顯著下降,而胰高血糖素受體(GCGR)激動劑能夠通過上調CD9的表達來改善肝臟脂質代謝紊亂,進而緩解MAFLD。具體而言,CD9的缺乏會通過上調CFD來加劇脂肪酸合成與氧化,導致肝臟脂肪變性。而通過RNA-seq分析,研究人員發現CD9與CFD的表達水平在MAFLD患者中呈現負相關,且CD9能夠通過調控轉錄因子FLI1的泛素化-蛋白酶體降解來影響CFD mRNA的表達。此外,研究還指出CD9通過CFD影響肥胖,調控脂肪細胞成脂與產熱,為肝臟-脂肪組織間的交互作用提供了新的證據。這項研究不僅闡明了GCGR激動劑改善肝臟脂質代謝的新機制,也為MAFLD的潛在治療提供了新的靶點。
靶點:DDX5
應用:心衰研究靶點
來源:RNA Helicase DDX5 Maintains Cardiac Function by Regulating CamkIIδ Alternative Splicing. Circulation (2024).

(圖源:doi.org/10.1161/CIRCULATIONAHA.123.06477 [5])
上海交通大學醫學院附屬瑞金醫院張瑞巖和閆小響團隊在《Circulation》雜志上發表的研究揭示了RNA解旋酶DDX5在心臟功能維持中的關鍵作用。研究發現,DDX5通過調節心肌細胞中的CaMKIIδ可變剪接,維持細胞鈣穩態,從而對心臟功能至關重要。在心衰患者和模型中,DDX5表達降低,而心肌細胞特異性過表達DDX5能夠顯著改善心功能和心室重構。DDX5缺失導致CaMKIIδ異常剪接體的累積,激活LTCC,引起鈣超載和心肌細胞死亡。這項研究不僅為理解心衰的分子機制提供了新視角,也為心衰治療提供了潛在的新靶點。
靶點:TPI1
應用:抑制肺纖維化研究靶點
來源:Dopaminylation of endothelial TPI1 suppresses ferroptotic angiocrine signals to promote lung regeneration over fibrosis. Cell Metabolism (2024).

(圖源:TPI1調控Angiocrine因子,抑制鐵死亡,促進肺組織再生[6])
四川大學丁楅森、曹中煒團隊與華西醫院葉庭洪、蒲強、張鳴及哈醫大楊力明合作,在《Cell Metabolism》發表的研究揭示了多巴胺通過修飾肺血管中的triosephosphate isomerase 1 (TPI1)來調控Angiocrine因子,抑制鐵死亡,從而促進肺組織再生并抑制纖維化的新機制。研究發現,多巴胺化修飾的TPI1能夠維持促再生的angiocrine功能,阻斷TPI1多巴胺化則誘發鐵死亡,改變血管微環境,促進纖維化。在肺纖維化患者和模型中,TPI1的多巴胺化修飾水平降低,而恢復這一修飾水平可減輕肺纖維化。這項研究不僅為理解肺纖維化的病理機制提供了新的視角,也為開發新的治療策略提供了潛在的靶點,即通過調節血管微環境中的特定蛋白修飾來促進肺組織再生和抑制纖維化進程。
靶點:p97、Npl4
應用:抗腫瘤免疫治療研究靶點
來源:Targeting p97–Npl4 interaction inhibits tumor Treg cell development to enhance tumor immunity. Nature Immunology (2024).

(圖源:10.1038/s41590-024-01912-y [7])
復旦大學周兆才教授和焦石研究員的聯合團隊在《Nature Immunology》發表的研究中發現了一種新的抗腫瘤免疫策略。他們揭示了p97-Npl4復合物在調控調節性T細胞(Treg)與Th17細胞分化平衡中的關鍵作用,并發現靶向這一復合物可以選擇性抑制腫瘤浸潤Treg(TI-Treg)細胞,從而增強抗腫瘤免疫應答,同時避免破壞系統免疫穩態。通過高通量篩選,研究團隊發現了化合物Thonzonium bromide (TB),它能破壞p97-Npl4相互作用,并在免疫健全的小鼠腫瘤模型中顯示出比現有p97抑制劑更強的抗癌活性。TB通過重塑腫瘤免疫微環境,促進了CD8+ T細胞的抗腫瘤活性,且其抗腫瘤效果依賴于T細胞。進一步研究顯示,TB處理能顯著減少TI-Treg數量,增加Th17細胞,且這種作用具有腫瘤特異性,不影響外周Treg細胞和系統免疫穩態。該研究為開發更安全有效的腫瘤免疫治療提供了新的分子靶點和策略。
靶點:ZnT1
應用:銅代謝紊亂相關的疾病
來源:Zinc transporter 1 functions in copper uptake and cuproptosis. Cell Metabolism (2024).

(圖源:ZnT1作為銅離子的轉運蛋白,其功能異常可能與銅死亡的發生密切相關 [8])
王曉東和鄭三多的合作研究在《Cell Metabolism》上發表,揭示了一種新型銅離子轉運蛋白ZnT1在銅離子吸收和銅死亡中的作用。銅是一種具有氧化還原活性的金屬元素,參與細胞內多種生理過程,但過量銅會導致一種新型細胞死亡方式——銅死亡。這項研究的重要性在于,它不僅增進了我們對銅離子在細胞內作用機制的理解,而且為銅相關疾病提供了潛在的治療靶點。研究指出,ZnT1作為銅離子的轉運蛋白,其功能異常可能與銅死亡的發生密切相關。通過深入分析ZnT1的分子機制,科學家們能夠更好地理解銅離子如何在細胞內引發毒性反應,并可能開發出調節銅離子平衡的新策略,以預防或治療與銅代謝紊亂相關的疾病。這項研究為未來的醫學研究和臨床應用提供了新的視角和方向。
參考文獻
1. Ritchie, Christopher, and Lingyin Li. "PELI2 is a negative regulator of STING signaling that is dynamically repressed during viral infection." Molecular Cell 84.13 (2024): 2423-2435.
2. Bi, Tongyu, et al. "Ligand‐Enabled Pd‐Catalyzed sp3 C?H Macrocyclization: Synthesis and Evaluation of Macrocyclic Sulfonamide for the Treatment of Parkinson’s Disease." Angewandte Chemie: e202412296.
3. Li, Qi, et al. "CCDC68 Maintains Mitotic Checkpoint Activation by Promoting CDC20 Integration into the MCC." Advanced Science (2024): 2406009.
4. Zheng, Yi, et al. "CD9 Counteracts Liver Steatosis and Mediates GCGR Agonist Hepatic Effects." Advanced Science (2024): 2400819.
5. Jia, Kangni, et al. "RNA Helicase DDX5 Maintains Cardiac Function by Regulating CamkIIδ Alternative Splicing." Circulation (2024).
6. Mo, Chunheng, et al. "Dopaminylation of endothelial TPI1 suppresses ferroptotic angiocrine signals to promote lung regeneration over fibrosis." Cell Metabolism 36.8 (2024): 1839-1857.
7. Nie, Pingping, et al. "Targeting p97–Npl4 interaction inhibits tumor Treg cell development to enhance tumor immunity." Nature Immunology (2024): 1-14.
8. Li, Yehua, et al. "Zinc transporter 1 functions in copper uptake and cuproptosis." Cell Metabolism (2024).
上一篇: 前沿靶點速遞:每周醫學研究精選(七)
下一篇: 前沿靶點速遞:每周醫學研究精選(九)






